哈希游戏- 哈希游戏官方网站- APP下载晚清中央财政专款制度及其运作
2026-01-07哈希游戏,哈希游戏官方网站,哈希游戏APP下载中央专款是晚清时期清廷调拨全国财政资金的一种重要方式。专款款目纷纭,性质各异,指拨对象多是经制外新增税源,用以支持的也是国家职能需要而新增的事务。中央专款在衍生、扩张过程中,形成了一种独立于传统京、协饷制度的运作机制。其财政功用不仅在于“酌盈剂虚”,更在于“移缓就急”。专款制度提升了晚清中央财政动员、整合、汲取能力,但在央、地财政界限不清且同一困乏的情况下,其财政调节功用发挥受限。专款专用原则难以切实贯彻,清政府所面临的财政危机亦未能藉此彻底根除。
晚清咸同以降,财政收支已无法恪守“经制”。每有新增支出,清户部多采取设置财政专款(或称专饷、专项经费)的形式,另行向各省指款筹措。这些各种名目的中央财政专款,作为京、协饷制度的补充,在晚清财政运行中发挥了重要作用。户部在推出某一专款名目时,即已规定其明确的用途,是为有“的”之款;在分派各省、关筹解时,也为其指定固定的款源,是为有“着”之款。户部奉行这种因事筹款、专款专用的“的款”原则,目的是要确保这些专款(饷)的如期、足额拨解,以维持全国财政秩序的正常运行。
晚清中央财政专款名目多样,学界关注各有侧重。按照清廷“新增之入以应新增之出”的用款原则,清末两大洋务“海防”与“制造”,为中央专款重点支持项目,既有研究成果也多集中在这两个方面。如包遵彭、姜鸣、陈先松等对清季海防经费收支结构及原额的考实;樊百川、王尔敏、任智勇等对江南制造局等近代军工企业拨款制度形成及经费收支状况的分析。此外,陈文进之于出使经费,庄吉发之于铁路经费,何汉威之于练兵经费,祁美琴之于内务府经费,均为后续研究奠定了基础。至于其他专款名目,如京员津贴、备荒经费、东北边防经费等,仅有零星论文论及。且以上研究多是就某一种专款立论,题旨各异,尚未将这些名目多样、性质各异的中央专款视为一个整体,进行制度层面上的系统考察。
经费是支持政府运行和政府职能实现的基本保障。为便于经费管理与提高财政资金利用效率,需要对政府经费体系按照事本主义原则,加以科目化的归集,并以一个固定的专有名称命名之,因此专款一般都有专名。清代前期,中央与地方政费的划分主要是通过调整起运、存留比例来完成,其中起运到中央部库的款项为京饷,解往相邻或其他省份的款项为协饷。京饷专供驻京八旗兵饷和在京官吏俸饷的支放,协饷系各省之间财政资金的统筹调配。除京、协饷之外,并无特定的专款名目。迨至晚清,政事日增,清廷几乎每办一事必定一款,每定一款必立一名,向各省指拨款源,中央政府经费体系由简约而至庞杂。这些因事设项的各种专款名目,“与京饷、协饷一起,构成清廷财政调配制度的基本形态”。
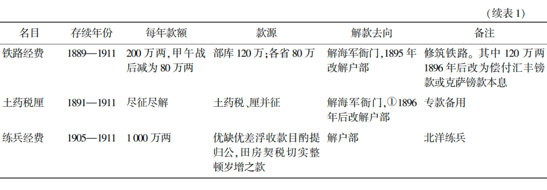
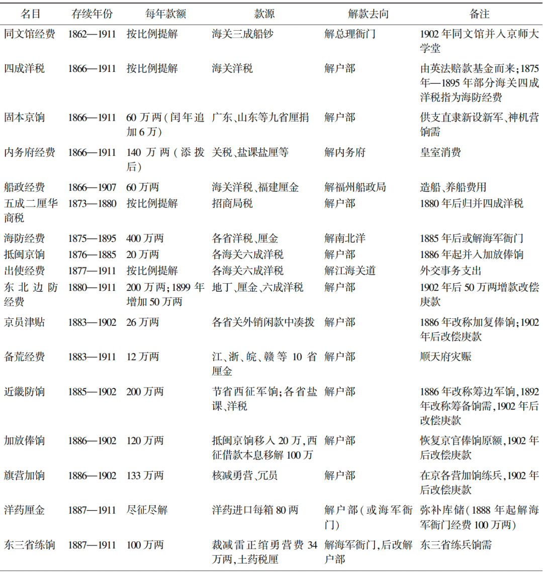
晚清时期的中央财政专款,名目多样,体系庞杂,归纳起来,大致可分为如下几种类型:1.解户部专款,如四成洋税、洋药厘金、五成二厘华商税、固本京饷、加复俸饷(京员津贴)、加放俸饷(抵闽京饷)、备荒经费、东北边防经费、筹备饷需(近畿防饷、筹边军饷)、旗营加饷、练兵经费等。2.解往内廷或户部之外其他中央衙门专款,如内务府经费(含续拨经费)、海军衙门经费、出使经费、东三省练饷、同文馆经费、京师学堂经费等。3.国家长期支持的重大工程专款,如海防经费、制造局经费、船政经费、铁路经费等。当然,从宽泛意义上来讲,我们也可视以上专款为京饷、协饷的衍生物。其中第一类解户部专款即系由京饷衍生而来,如抵闽京饷、固本京饷,其名目尚带有“京饷”字样;而四成洋税,在清末各省《财政说明书》中,有的省份称其为“四成京饷”;还有的省也将由厘金项下解京的备荒经费称为厘金京饷。但细较起来发现,我们这里讨论的中央专款还是与传统京饷有着一些区别,上述各项专款系咸同以后才陆续出现的,其经费来源多出自洋税、厘金等经制外“新增”税入。而京饷款源主要来自传统税项如田赋、地丁、盐课、常关税等,尽管后来在实际操作中有所变通(主要是续拨京饷);第三类国家重大工程专款,应是由传统协饷制度衍生而来的协款。这些重大工程,无一例外都是所谓的“国家项目”,款项非所在省份所能独立支持,需要在户部的统一安排下由各省抽派资金协济解决。之所以采取这种协款的形式,主要是为避免各省财政资金上解中央再由中央下拨工程所在省份的周转之烦。这些协款,其支出范围不再限于传统协饷所及军务饷需的余缺调剂,也与同时期的债赔偿款功用不同,部分款目已涉及现代化军备以及国家经济建设乃至民生诸新领域。正是基于这些认识,本文才拟将以上罗列的各项经费从京、协饷体系中抽离出来,纳入到中央专款名目之下进行独立考察。兹将晚清时期中央专款主要款目列为一表(见表1)。
表1所罗列的中央专款,名目纷纭,性质各异。有以“收”为名,如四成洋税、五成二厘华商税、洋药厘金、土药税厘等,从名目上就可以看出款源所自来;有以“事”为名,如船政经费、出使经费、铁路经费、练兵经费等,从名目上就可以判断款项之所出。从用途上看,有现代化军备建设用款,有洋务用款,有民生工程用款;支用程式也有不同,有解户部银库专款,有解部仍作定向拨付,有径解海军衙门、总理衙门、内务府等中央各部门专款。尽管如此,各专款间还是具有某些共同特点的。其一,以上专款支持的都是“国家项目”,须依靠多个省份“众筹”资金。其中较为典型的是练兵经费,涉及当时21个行省;而船政经费表面上仅来自福建省厘金和闽海关洋税,但该项经费的筹济最初是涉及福建、广东、浙江三个省的。只不过福建方面做了对各方都更为便利的变动,由浙、粤两省代替承担福建省的应解西征协饷,而浙、粤两省本应协济的船政经费则由闽省独自承担,这样看起来,造船经费只在福建省内拨付,其协款色彩从而淡化了。其二,款项存续时间长,解支关系稳定。大部分专款都是同治以后才设立的。同光之际,军事平息,国家转入承平,政府欲有所作为,遂大兴善后、洋务事业,故中央专款大量出现。多数专款存续到清朝末年,少部分专款后被归并或移解,如五成二厘华商税归并于四成洋税,抵闽京饷改并加放俸饷,京员津贴改为加复俸饷,而加复俸饷、加放俸饷、旗营加饷等,在1902年后被作为偿付庚款的基金,改变了用途。其三,专款指拨的对象多是新增税源,用以支持的也是新增事务。制造、船政、外交、海防,这些事项都是晚清之前政府职能所没有的,当然,提供给这些项目的经费也是出自洋税、厘金、杂税捐等经制外新增税源。也有特殊情况,如东三省练饷、筹备饷需等,其中少数款源来自地丁、漕粮等传统税项,这是由于这些款项系由西疆平定后节省下来的西征协饷移解而来。
有些专款之间具有一定的渊源关系。先看第一类以“收”为名的款项。四成洋税和五成二厘华商税均征自新式轮船贸易,只不过,前者征自外商进出口贸易,后者征自采用新式轮船的华商进出口贸易和沿海贸易。洋药厘金和土药税厘银均来自税收。第二次战争后贸易合法化,海关对进口开征洋药税,运入内地则另外抽厘。1885年,中英签订《烟台条约续增专条》,规定洋药厘金一并在海关征收。随之土产兴盛,1890年经户部与总理衙门奏准,土药也实行税、厘合并,各省设局征收,专款解部(次年解海军衙门)。
再看第二类以“事”命名的款项。1874年,南洋大臣沈葆桢向汇丰银行借款200万两,作为台防经费,议定由各省、关分10年摊还,每年20万两。1876年起,此项还款统由福建一省支付,其他省、关所派还款解往部库,以抵闽省应解京饷(故称抵闽京饷)。1886年,汇丰借款还清,抵闽京饷剩出,此年京官俸饷被恢复原额,即将这笔抵闽京饷作为加放俸饷的部分款源(另一部分为各省、关还清左宗棠西征借款本息后的剩款,见表1)。故加放俸饷与抵闽京饷两款间有承继关系。1885年,中法关系紧张,为加强京畿防务,户部奏请将节省出来的西征军饷一部分拨作近畿防饷。后因沿边、沿海均要办防,近畿防饷被截留无法归补,遂自1886年起改称筹边军饷。此后,又将筹边军饷的一部分改为弥补西征欠款。1892年,户部筹议筹备饷需十条,再将此款改作筹备饷需。因此,近畿防饷、筹边军饷、筹备饷需三款具有内在关联。另外,加复俸饷系由京员津贴演变而来。
最为复杂难辨的是第一类和第二类款项间的种种连搭嵌套关系。四成洋税先作为赔付英法赔款的偿赔基金,1866年赔款清偿后改解部库,成为解部专款。但部分海关的四成洋税又被提作别用。如江海关四成洋税的一半(即二成)被拨作上海机器局经费,津海关、东海关四成洋税被拨给天津机器局经费;台湾沪尾、打狗二关四成洋税自1874年后被截留作为台防经费;闽海关四成洋税自1876年起,承担船政经费常年经费60万两的40%(另60%由该关六成洋税承担);1875年,江海、粤海、浙海、闽海、山海五个海关的四成洋税被指作南、北洋海防经费(一起指拨的有浙江、广东、江西等省厘金)。次年又分出部分款项指作抵闽京饷。海军衙门成立后,海防经费又归该衙门统一支配。故四成洋税专款与制造经费、船政经费、抵闽京饷、加放俸饷、南北洋海防经费、海军衙门经费、台防经费等专款都有错综复杂的交集。
洋药厘金本是尽征尽解,全数解部的。1883年,海军衙门奏请从次年起由户部在洋药税、厘并征项下每年拨银10万两给天津机器局,以免其资金匮乏。1888年起,每年又从此款派出100万两解海军衙门,弥补其经费之不足;1891年土药税厘并征后,户部要求尽数批解海军衙门兑收。1896年海军衙门停撤后,该款径解户部,其中每年匀拨30万两充内务府奉宸苑岁修工程经费。1903年各省又尝试开办土膏统捐,溢收之数,另储候解,专作练兵经费。
1853年太平军北伐进逼京畿,1860年英法联军攻占北京,太平天国失败后华北地区又遭到捻军的袭扰。这些军事事件暴露出清廷统治核心区防守空虚,不堪一击。1866年清廷接受署礼部左侍郎薛焕“练兵以固藩篱”的奏请,在直隶设立四镇进行练兵。练兵需要经费,遂责成十八省合力共筹银60万两,筹解京师,名之曰固本京饷;1886年新疆平定,战争稍息,清廷获得喘息时机,开始注重近畿防务,将节省西征军饷300万两移作近畿防饷;同时,以加强旗兵训练为固本之图,每省每年各裁勇节饷二三十万两,作为旗营加饷之用;日俄战争后,东北防局岌岌可危,清廷加快了编练新军的步伐,各省裁汰兵勇,腾出练兵经费,在天津编练新式陆军,拱卫京师。以上相关专款,系为练兵固本、加强京师防卫能力的需要而设立的。
1874年,日本侵扰台湾,由此引发清廷内部一场建设新式海军、加强海防的讨论。1875年,命李鸿章督办北洋海防,沈葆桢督办南洋海防,从江海、浙海、闽海、粤海、山海五关四成洋税及浙江、广东、江西等省厘金内每年指拨南北洋海防经费共400万两,作为海防经费。1885年海军衙门设立,统筹管理海防经费,并追加洋药厘金、开办海防捐等款作为海军衙门常年经费;1880年,中俄伊犁交涉,显露出沙俄对东北边疆的侵略威胁,为防御沙俄,清廷于该年筹设东北边防经费,每年指拨各省地丁、关、盐、厘金项下200万两,解交部库,作为吉林、黑龙江、北洋各防营计口授食之需,以支持在东三省练兵,加强防备;1887年起,又将裁撤原西征军雷正绾所属勇营节省下来的经费批解海军衙门,以济东三省练军饷需,是为东三省练饷。以上各专款系为加强海防、陆防建设,外侮的需要而设立的。
清代国用“有一进项,必有一出项,针孔相需”。这种“某事动支某款”的出入相权原则不仅贯彻于经制财政中,即便是晚清时期出现的经制外新增收支也是如此。每有一事立项后,清廷均要指定一个确实可靠的款源,分派到各省、关头上落实承担,且视为成案,递年遵照办理,专款专用。如1886年设置的加放俸饷专款,指定两个款源。一是抵闽京饷,称为“抵闽京饷改为加放俸饷”;一是由各省、关原摊左宗棠西征借款本息移解,称“西征洋款改为加放俸饷”。京师旗营加饷的款源,在于各省营勇中各裁节出30万两浮费解部,专为加练旗兵之用。固本京饷在筹议时,本是各省自认数目,“能筹若干,不必由部拟派”。但后来经户部议定,还是改为按额酌定数目落实到各省,山东、河南、山西、江苏、江西、福建、湖北、湖南八省每年应解部银6万两,广东省应解部银12万两,遇闰均加解一月之数。这种稳定的解支对应关系非必要不会轻易改变。
当时最为稳定可靠的款源莫过于洋税、厘金、税厘等经制外的新增税源。这些新增税源,没有有效的管控办法使之像经制税入那样尽收尽解。清廷正可通过设置财政专款的形式,加大对其指拨力度,尽可能地将这些新增税源纳入经制化管理轨道。由此,户部设置了四成洋税、五成二厘华商税、洋药厘金、土药税厘等专款名目,划拨这些税款。对于经此项划拨后余剩的款项如六成洋税、百货厘金等款,清廷又推出其他的专款名目进行指拨,迨至划拨尽净,地方无法截留分润。
在表1所列的20种财政专款中,约有14种是要求定额指拨的。其中内务府经费、东北边防经费、固本京饷、铁路经费款额前后略有增减(前三项是追加款额,后者是酌减款额),筹备饷需款额的变化是由于专款名目的变化而相应调整。除以上各款,其他专款在其存续期内几乎都是款额不变的。备荒经费较为特殊,1895年,清廷将湖南省每年解京漕米3万石折成价银7.23万余两解部,以加强顺天府的抗灾备荒能力。但此项折价银,在奏销文件中一般称湖南漕米银,而不称作备荒经费。定额指拨操作简便,不考虑各省的税收实际情况,每年按固定的指标额度上解,其实质就是一种硬性摊派。
分成指拨的专款多与海关洋税相关,入款有四成洋税、解部五成二厘华商税、三成船钞等项;出款有出使经费、税务司经费、同文馆经费等项。分成即按比例提取,与税收总额相关。四成洋税,即各海关洋税总额的40%。四成洋税确定了,关税总额就确定了。这一专款的出现,缘自清廷对海关洋税总额控制的要求。五成二厘华商税与四成洋税同理。各海关船钞也有三、七之分。三成船钞由海关监督上解总理衙门,作为同文馆经费;七成船钞归总税务司统筹管理,作为关务经费。出使经费系按照总理衙门1876年奏定的章程,在各关提取四成后剩下六成洋税内酌提十分之一,也就是关税总额的6%(1880年这一比例加增至9%),另款储存,听候总理衙门拨用。
四成洋税的奏销由各关监督负责办理。每三个月为一结期奏报收数,按照旧管、新收、开除、实在的四柱格式,将该结各项税收数额、四六分成情况一一罗列,一面造册报部,一面起解税款交库,“不准留支别项支用,至滋牵混”。同时,税务司也根据商人报单,汇总造册,按月呈报总理衙门。两种册报,可以互相参稽,使监督失去舞弊机会。四成洋税收解部库后,每年春季于三月内,秋季于九月内,户部管库大臣各将库存四成洋税数目向皇帝奏报一次,并咨报总理衙门查核。开库之期,管库郎中须当日将银库管、收、除、在四柱清单移付北档房军需局备查。
其他专款上解时,均要履行同样的奏销手续。每项专款上解前,地方官员均要上一道专折,将解饷委员姓名、职衔、起程日期等一一向皇帝奏报。如是汇兑,也需要写明通过何商号汇出、何时到京、交付日期等信息。该省藩司还要发给解饷委员咨批,并将起程日期另行咨报户部查核。如款项解到,解饷委员领回由户部银库签发的批回,在下一次同类专款的奏销专折中,地方官就要特别注明上次已“年清年款,领有批回在案”,或“年清年款,交商汇解在案”。
分案奏销不仅体现在专款收解环节,专款的支出同样也被纳入奏销。户部针对各省、关分案提交上来的各项专款报销册籍,重点考核上解各款是否如额,即是否完成了分派的指标任务,支出各款是否符合规定的支出标准。如出使经费,由各海关按照比例提取解送到江海关,江海关道将各关解到银两收支数目清册,分管、收、除、在四项,分列数目明细,每年四结,汇总详报,户部和总理衙门按年复核,并将复核结果通过专折形式每四结即一年向皇帝奏明请销。其出使各国大臣等先后报销各项用费,均经总理衙门查照奏定出使章程详加审核,如有与章程不符及章程内所未载者,发回分别行查。1902年,外务部就出使用费制定章程四条,详细规定各驻外国使馆经费使用的标准。如驻美、日、秘等使馆及纽约等处领事署,每年准支银20万两;驻英、意、比等国使馆及新加坡等处领事署每年则准支银12万两;驻俄、法、德等处使馆每年准支银6万两。通过分案奏销,清廷将这些中央专款的收、解、汇、支、存等情况实现全过程控制。
中央专款的考成,户部虽没有颁布专门条例,但在督催各省解款的咨文中,是被作为京饷同等看待的。如户部向各省、关督催近畿防饷时云:“如能依限全数解交部库,即由户部奏请优奖,以为急公者劝;倘藉端诿卸,任意延欠,即由户部照贻误京饷指名严参,以示惩警。”在督催东北边防经费时,强调该款为至紧至急之需,各该省务当通力合作,竭力筹解,如有迟逾,由户部照贻误京饷定例指名严参。敦促固本京饷上解,强调务须按期赶到,不准稍有拖延。如督抚等任意迟逾三月不解,即由户部指名严参,照贻误京饷例议处。诸如此类的咨文很多,此处不赘。户部也确实是按照京饷例对各项专款完成情况进行考成奖惩的。档案中关于专款考成的材料很多,这里仅摭拾一二,以说明问题。
根据文职拨解京饷议叙成案,交部议叙者给予加一级,从优议叙者加一级记录二次。1895年对筹备饷需一款完成情况考核结果是:湖北巡抚谭继洵、前任江汉关监督恽祖翼、前任江苏巡抚奎俊、江苏巡抚赵舒翘、署江海关道候补道刘麒祥、江海关监督苏松太道黄祖络、前任两广总督李瀚章、两广总督谭钟麟均交部从优议叙,照例给予加一级,各再记录二次;划拨银两较少均已解清之前任江苏藩司邓华熙、前署安徽布政使凤林均交部议叙,照例给予加一级。
练兵经费先有户部分摊各省的数目,款额较高;又有各省认筹的数目,比原派要低一些。那么考核情况就会出现多种可能。以1895年解款情况为例,第一种,只有浙江一省,实解金额超出原派数目5万两,属于原额溢解,即查照京饷成案从优议叙。第二种情况,未达到原派数目,但已照认筹数足额清款,有甘肃、山东、直隶、四川、云南、贵州等省,查照京饷成案,照例议叙;陕西、湖南系按认筹之数溢解,但又仅及原派数额的六、七成之谱,拟请一并照例议叙;河南、广东、江西、福建、山西五省,按认筹之数解足,一并查照京饷成案分别议叙。第三种情况,有湖北、安徽、江苏三省,系认筹欠解,如何办理,候各部鉴核确定。
在清季央、省财政同一困窘的大背景下,解款不时在当时是普遍现象。按京饷例,没有如额上解的款项须在一定时间内补解、带解。如仍有欠额,只能坐扣廉俸逐年扣除。为提高官员补交的积极性,1880年清廷搬出咸丰年间的成案,规定各省关如能完缴欠额至七成者,其余三成可以宽免。虽然户部一再警示各省、关要力顾大局,强调专款“与京饷事同一律,毋得视为故常,任意拖欠”,但各省、关迁延不解已习以故常,户部无如之何,只能“从宽免议”。下文我们就来看看专款制度执行的实况。
海关四成洋税是晚清时期众多中央专款名目中较重要的一种。四成洋税起初被用于赔付英法赔款,因为涉及国家信用,执行较好,没有出现大规模的拖欠或缺额。1866年赔款既清,四成洋税名目得以保留,开始作为解部专款,另贮部库,以应国家不时之需。但其中有江海、粤海、浙海、闽海、山海五个海关的四成洋税于1875年被指作南北洋海防专款,剩下各关四成洋税虽仍作为专款解部,却通过奏拨、借拨的形式划作别用。兹据北京大学图书馆藏《各海关征收洋税银两数目》抄本的统计数据作一分析。原表“拨解南北洋经费”放在“奏拨”栏。现为分析方便,将其调整、合并到“解部或解南北洋”栏。另,原表“应存款”为998 740两,可能含有“山海关72结不敷开支银”在内,现“应存各关”数据系根据表中数据计算而来。(见表3)
前已述及,四成洋税系每结从海关洋税总额中分成提出,从款源上看,应不存在欠解或不解的情况,实为“有着之款”。但从支出去向上来看,则未必为“有的之款”。表3数据显示,在1871年—1878年这段时间,各海关所提四成洋税总额中,仅有30.86%执行了户部的解款指令,作为解部专款或南北洋海防经费。也就是说,无论是作为解部专款,还是海防经费,四成洋税都没有完全按照中央的解款计划不折不扣地执行,或腾挪借垫,或奏归别用,最终出现“专款不专”的结果。
再看出使经费。四成洋税被作为专款被强制提解后,剩下六成洋税则余存各关,以备其他专款的指拨,出使经费就是针对六成洋税而提取的。与四成洋税按时提解不同,出使经费存在解款不时、甚至欠解现象。根据1888年总理衙门的奏片可知,粤海关80结—94结、95结—96结、97结—103结,各提存出使经费均未按时解到,至108结已累计欠解银782 059余两;又根据1904年外务部的报告,闽海关欠解出使经费135结—142结、156结—160结、163结—164结;浙海关欠解149结—158结、160结—164结。我们还可以通过四成洋税的额度来测算出使经费的应解额度。从汤象龙的统计结果可以发现,出使经费每年实解数几乎都小于应解数,确实存在欠解情况。
表4显示的是1883年—1885三年时间内出使经费被借垫或借拨的情况。据汤象龙的统计,这三年各关共提取出使经费达3 031 458两,而发生借拨银达2 162 540两,约占该专款总收数的75.49%。可见借拨情况是非常严重的。此后,出使经费借拨情况并未停止。1886年迁建蚕池口教堂、1891年颐和园工程建设、1896年强学书局改归官办、1906年外务部设立储才馆等,所需经费均从出使经费项下动用过。
出使经费之所以会被挪用或垫借,实由于该款被各方视为“源源继长,开支有除”。当时海关洋税递年增收,出使经费款源总体上有充分保障,据江海关册报,截至第116结出使经费账面上已积存银160余万两。而当时中国外交局面并未全面打开,派出的出使人员并不多,故经费形成结余,该专款成为不急之需,自然成为各方觊觎、挪借的对象。不过,出使经费即便被挪用,也多是用于与洋务相关的事务,这说明总理衙门对出使经费的使用有绝对的控制权,它在该款挪借他用一事上是持有一个底线 户部(度支部)登记各海关筹备饷需解款情况表(单位:万两)
户部对筹备饷需专款的报解规定是每年农历四月份解半,十月份扫数解清。每年农历五月份左右,户部就要将各省筹备饷需完解情况列一清单,通过奏片咨呈军机处,请旨督催完成不好的省份,务必于本年十月份之前完成本年度解款任务。从户部每年催款通告中我们可以看出,各省关筹备饷需按时解款情况并不理想。如户部称,各省关奉拨1896年份筹备饷需银两,除安徽省及两浙运库应解银两、闽海关应解四成税银,报解均已及半外,江苏、浙江、福建、广东四省应解银两,粤海关四成,江海、江汉三关应解四成六成税银,均解不及半;江西省应解银两,粤海关六成税银,均未报解。1902年份筹备饷需,除两浙运库应解银两,江海关应解六成税银报解及半外,江西、广东二省应解银两,粤海关应解六成税银,均解不及半,江苏、浙江、安徽、福建四省及闽关四成、江汉关四六成均未报解。1907年因闽浙两省积欠独多,户部即将两省数目酌减,允添到江汉等海关,总数仍维持在200万两不变。但从1909年报解情况来看,仍不尽如人意,截止农历五月底止,该年上半年解款率仅为21.5%(见表5),远未达到解半的目标。
当然,我们最想知道的是全年解款情况。各省关上半年虽未完成目标任务,下半年完全可以补解缺额。这里选取两份资料。一份为1909年农历四月份的户部奏折,显示截至该年农历二月底止,上年即1908年筹备饷需完成情况是,闽海关四成洋税和浙江省仍有28万两未解,整体欠解率为14%。一份为1911年农历二月份的奏折,显示截至该年农历二月底止,上一年度各省关筹备饷需的解款情况是,闽海关四成洋税欠解9万两,安徽省2万两,浙江省28万两,江西省19万两,整体欠解率为29%。如此看来,大多数省关在完成下半年的解款任务时还补解了上半年的缺额,但个别省关的欠解总是在所难免。据户部的统计,自1885年至1895年止,各省关欠解部库各项京饷、筹备饷需(近畿防饷、筹边军饷)等款达495.1余万两;至1896年时,欠解额达536.1余万两;至1897年时,此一数据即达600.96余万两。
以上考察的是筹备饷需上解情况。从支出方面来看,和上述各款一样,筹备饷需专款也会发生挪用现象。如江西省1886年份筹边军饷15万两就被改解天津,作为热河工需等款。1894年份筹备饷需粤海关应解六成税银20万两,被广东省全数截留。1900年晋省荒旱,且值差务络绎,无可腾挪,欠解新疆乌城防饷5万两。清廷要求户部在筹备饷需项下借拨。等该省库款稍裕,即归还户部,以清款目。但与四成洋税、出使经费相较,关于筹备饷需专款的挪垫情况,我们掌握的资料明显要少些。盖此时的筹备饷需,被清廷视作京饷的替补,正如上谕所称:现在户部放款日益加增,专恃此项饷需源源接济。一或不给,贻误匪轻。筹备饷需既作为弥补部库之用,其支用的目的性方面就变得模糊起来。
以上仅选取众多中央专款中三种性质不同的款项作一分析。各专款由于性质各异,“专款专用”精神的贯彻程度情况不一,但总的来看,在入款有“着”方面,各省关多存在解款不时甚至拖欠行为;在出款有“的”方面,各专款普遍存在挪移、借垫情况。这对考成制度造成了一定的冲击。中央专款制度执行的效果不尽如人意,原因是多方面的,这里仅就三个方面的因素再作阐释。其一是内廷消费剧增,挤占了专款。仅慈禧皇太后六十大寿庆典一项,预筹经费即达银500万两左右。其中300万两由“部库提拨”,即从筹备饷需、边防经费两款中提用100万两;又从铁路经费中“腾挪”200万两。三海工程等园工经费主要来自官员所捐修复银两、户部和内库币银、各海关解银、海军衙门(包括神机营)借拨银两。据研究,从1885年开始动议修建“三海”、颐和园等,到1895年工程结束,清廷大修园林所挪用的海军经费总数达1 300万两。另外,东三省练饷、出使经费都有过被园工挪用的情况。
其二是战争赔款或对外借款的偿还,造成清廷财政极度困难,改变了部分专款的用途,影响到专款制度的运行。甲午之后,清政府为支付巨额战争赔款,连续三次大借款,总债额3亿两,岁需不下2 000万两的偿还本息。庚子赔款,总数4.5亿两,39年内还清,每年偿还本息又增加2 000万两。就当时中国的财力而论,已属不堪,传统的“财政出入,皆有常经”的老办法已行不通,非各省关与中央分任其难而不能为。债款最终都摊到各省头上偿还。各省以偿款为急务,专款的上解自然就会受到影响。如东北边防经费,庚子事变以前,尽管各省解款拖沓,但在每年十一月左右基本能完成款额的六成,大部分未解款项都在当年总理衙门奏报之后及第二年开年时解清。但庚子以后,情况有变。1900年至1908年9年间,各省关东北边防经费欠解数量达3 533 961两,平均每年欠解 392 662 两,欠解率达20%左右。
其三是各省的配合程度。国家工程与地方经费的矛盾,来源于中央与地方存在某种战略性分歧。中央眼中的紧要之需,在地方眼中可能被认为是不急之需。1885年起户部向各省指拨旗兵饷费,以裁撤勇营节省下来的经费作为款源上解,引起地方抵触。浙江巡抚刘秉璋奏称,地方解款只能竭其所有,不能强其所无。目下创办海军,又要旗兵加饷,两事并举,万难兼顾,不如略分先后,将加饷一事缓议。奏入,清廷将其原折掷还。谕称:创立海军自系当务之急,而旗兵困苦,何以资操练而固根本?故此,两江总督曾国荃在致友人信中流露不满:“内意专图节饷,花样翻新,上策者亦辄出心裁,往往计利而不计害。而外间之支绌,末由见谅于人。若不勉强顺从,则迹涉显违,又将加以不韪。事势若此,为之奈何!”此例足以体现,中央与疆吏对筹边与实内两方面的态度是有所不同的。
对于一个幅员千里的大国来说,财政资源的分布不可能是均衡的,有的地方相对来说民富财丰,有的地方可能就民贫财绌。现代国家普遍的做法是,利用财政预算制度,从法律上界定中央与地方以及地方各级政府间的财政权限,在此基础上,再通过财政资金的上下或平移调拨,来实现中央与各省、省与省之间的财力均衡。当代财政将这种财政资金的调拨方式概括为转移支付制度。清代没有一种健全的财政预算制度来规范中央与地方间的政费划分,也没有一种现代国家普遍使用的转移支付制度来实现全国财政资源的均衡配置。但清代政府自有一套独特的财政规制。每年冬天,清户部都要对来年全国财用支放情况做个预估,来确定中央与地方之间起运与存留的比例。“凡州县经征钱粮,扣留本地支给经费,曰存留”;“凡州县经征钱粮,运解布政使司候部拨用,曰起运”。
各省布政使司汇总全省钱粮,除去业经户部允准留存本省坐支的款项,剩余部分遵照户部调拨的指令,或运解邻省,为协饷;或上解中央,为京饷。清代前期最重要的财政收入出自地丁正赋以及视同正赋的盐课和常关税等。中央对其中每一税项,都规定有一个年度最低征收额度,即“入有额征”;留作地方坐支的每一项存留经费,也是有一定的额度限制,即“动有额支”。这样,通过京饷、协饷进行调拨的财政资金事实上就是地方手中扣除存留之后的剩余。故时人将这种“起运—存留”体制下的京、协饷制度称为酌拨制度。所谓酌拨,即相时酌情划拨。
迨至晚清,特别是五口通商以后,清财政收支结构开始发生变化。一方面,经制财政之外的新增税项陆续开征,先是海关夷税,后又有厘金、税厘等。与传统税源不同,这些新增税项,具有巨大的增收潜力和相当的弹性。另一方面,随着西方殖民势力东来,边衅不断,外侮频仍,外债、赔款接踵而至,加上农民起义接续爆发,军需浩繁。农民起义被后,善后、洋务各项新政事业又相继兴起,伴随而来的是经制外新增财政支出的急剧膨胀。常例征收萎缩,新增收支项目递增,地区间财政资源分布的不均衡现象进一步加剧,以田赋等经制收支为主体的起运、存留体制,其财政调节功能减退。在此背景下,清户部不得不变通原有的财政资金酌拨制度,在传统的京饷、协饷之外,又增加了中央专款、债赔偿款等新的财政资金调拨方式,来均衡央地、各省之间的财政资源。专款制度的功能是根据中央履行新职能需要配置资源,以实现国家战略,调节对象主要是传统税入之外的新增税源。它所追求的财政目标,不仅有本来意义上的“酌盈剂虚”(这一点与京协饷制度完全一致),同时还被赋予“移缓就急”的新内容。清廷藉此将各省经制外新增税源纳入了经制管理轨道,并顺应时势要求,将它们应用到洋务事业和新式公共需求之中。这种财政资金调拨的专款化,体现了晚清国家职能调整和理财重心转移相互作用下中央与地方、地方与地方之间财政关系的复杂变动。清廷不想在“永不加赋”政治伦理的约束下作茧自缚,只能另辟蹊径,通过专款制度,拓展通向各省的财政汲取管道,而不负加赋的恶名。专款制度提升了晚清中央政府财政动员、整合、汲取能力,成为京、协饷制度的有力补充。有赖于此,晚清政府在风雨飘摇的政局中尚能勉强维持,屡屡度过多次财政难关。但在央、地财政界限不清的情况下,中央专款制度的财政调节功能发挥受限(这同样是京、协饷制度难以良好运行的症结所在)。入有着、支有的的“的款”原则一旦不能有效维持,其所支配的财政收支体系就会面临崩溃。在专款制度执行过程中,“专款专用”的核心精神未能切实贯彻,即已显露出晚清财政所面临的难以为继的深刻危机。
对于传统帝制国家和现代民族国家,财政在其间所发挥的作用和功能是不一样的。帝制国家财政服务于王朝统治,乃有家计财政之谓;现代国家财政服务于整个国家利益和人民福祉,乃有公共财政之谓。传统国家公共事务较简,所谓“国之大事,在祀与戎”。祀在正名,确定统治者的等级与正统地位;戎在征伐,巩固边疆,维护王朝统治秩序。至于民生公共事务,多由民间自治为之,非重大工程国家一般不出面主持。清代前期,国家财政完全体现在为王朝统治服务的所谓“文治武功”上。到了晚清,由于国际化潮流和国内民族主义的风起云涌,国家职能开始有所转变,从单纯维持王朝统治、服务于统治者消费的主基调中,出现了发展经济、扶持民生的苗头,财政功能发生了些许变化,这可从中央专款的名目中体现出来。晚清时期处于传统财政向近代财政转型的前夜,中央专款制度可以说是统治者不自觉因应这种早期财政制度转型的产物。


